Z6尊龙凯时

balloon

通知布告
Notice
您当前地点地位:首页 >> 通知布告
通知布告
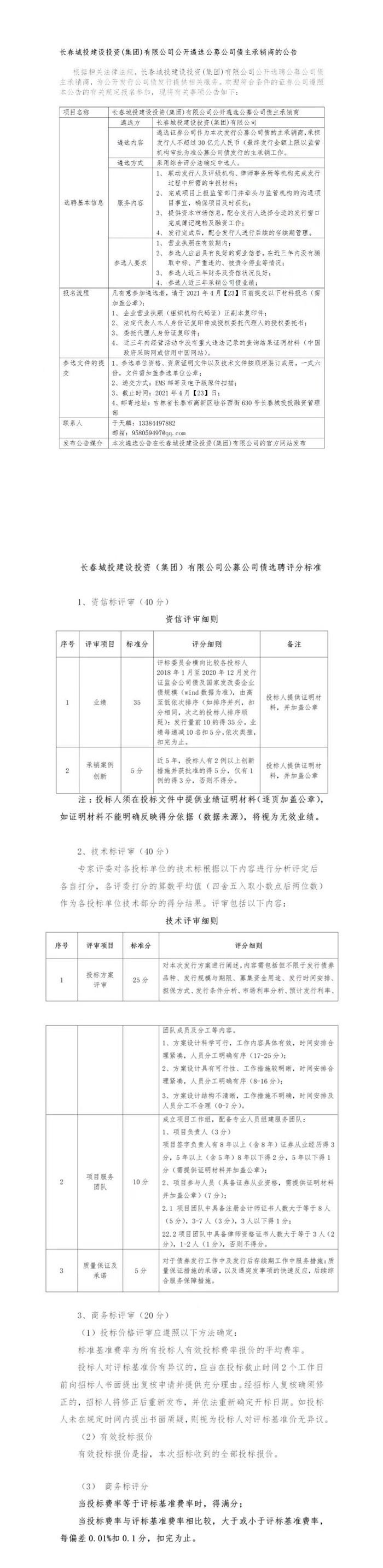
Z6尊龙凯时公开遴选公募公司债主承销商的布告
颁布日期:2021-04-25    作者:长春Z6尊龙凯时    起源:长春Z6尊龙凯时
Z6·尊龙凯时「中国区」官方网站
【网站地图】